- 2017/05/10 2017赴欧洲陶瓷企业参观考察
- 2017/04/07 第六届棒线材会议预通知
- 2017/04/07 2017赴欧洲陶瓷企业参观考察
- 2017/06/20 2017年第十三届冶金轧辊年会
- 2017/04/07 炼钢-连铸生产工艺优化暨新技术新产…
- 2017/04/07 第十六届烧结烟气脱硫脱硝脱尾治理、…
- 2017/03/27 2017年6月17-25日中国铝合金锻造企业…
- 2017/03/27 2017年赴捷克、意大利钢铁企业实况考…
- 2017/03/17 第五届电解铝行业智能化生产研讨暨铝…
- 2017/03/17 关于召开第十二届焦化、钢铁行业节能…
最新通知公告
taptap平台简介
发布日期:2017-10-10 阅读数量:2107
2017赴欧洲耐火材料企业参观考察(60届国际耐材学术会议)
零距离学习―名企访问 高层次交流―专家随行
国际化互动―名企探讨 全球化视野―名城参观
taptap平台简介常年组织开展国际考察交流活动,加强组织国内企业与国外同行开展商务、技术等方面的考察交流与合作,其中出访欧美、亚洲等国家实地考察耐火材料、陶瓷、钢铁企业,曾到访凯得力耐材、德国雷法耐材技术、卢森堡莱斯、PW集团耐材工程分公司、弗劳恩霍夫陶瓷研究所、SGL集团特种石墨、黑崎播磨株式会社、冈山陶瓷研究所(OCC)、新日铁、韩国元进耐材公司、浦项制铁集团、克虏伯.曼内斯曼钢铁公司、印度塔塔耐火、Arun Refractories、京德勒西南钢铁等企业及行业协会拜访参观学习。参加的国际耐火材料交流会与展会:14年德国第57届国际耐材研讨会及展会、15年奥地利联合国际耐火材料会议(展会)、16年第59届德国阿亨国际耐火材料大会会议及展览、16年德国奥格斯堡磨料磨具展会,意为搭建中外耐火材料企业交流合作的桥梁,实地帮助企业认识国外耐材动向和水平,探索做强的差距。鉴于此,中设协冶金国际合作服务中心将组织第六届国内耐火材料企业赴欧参观拜访考察,届时将邀请15位行业代表一同前往,望各企业积极参与。
一、组织机构
主办单位:taptap平台简介
ITCC国际贸易合作中心
承办单位:北京国联视讯信息技术股份有限公司 中国冶金工业网
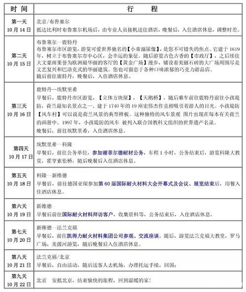
出访时间:2017年10月14日-22日(8晚9天)
出访国家:比利时・德国・荷兰
二、拟考察单位
1、凯得力耐火材料集团
2、谢菲尔德高科耐火材料
3、第60届阿亨国际耐火材料学术会议(2017年10月18-19日)此次会议由欧洲耐火材料中心(F European Centre for Refractories)主办。会议主题是"供方行业促进耐火材料发展"。会议内容包括:原料;耐火衬使用;工业4.0;加工技术;环境保护、能源、产品的可靠性、物流等等。
三、考察行程

四、联系方式
联系人:路 瑶 13621220489
王丽丽 13552413986
电话:010-63701356
传真:010-63701387
邮箱:cnmeti@126.com